如何延长“性福”不再早泄?
上海九龙男子医院 电话咨询【导语】据国际性医学学会的调查统计数据显示,接诊的患者中60%以上的男性都患有性功能障碍,目前早泄已经是男科中比较常见的疾病了。据有关专业医师证实表明,和谐的性生活不仅能促进身体健康,还能使人在精神上获得极大的愉悦感,性生活真正的目的就是为了表达和追求内心之爱的幸福境界,但部分男性因为早泄导致很多女性都抱怨幸福时刻太短,那么如何延长性爱时间控制早泄呢?
【一泄千里,迟早会出局】多长时间算早泄呢?
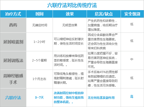
你还在用药物延长性爱时间控制早泄吗?
现代医学证明,目前虽然像喷雾剂,训练法等办法能有效果延长性生的时间,但是后期带来的危害是数不胜数的,而我们要考虑的长远一点,用延时的药物或其他办法都只能起到延时的作用,并不存在治疗的作用,所以为了健康一定要及时的去正规的医院接受治疗。我有一些问题不明白,点击这里咨询在线医师》》》
【真实案例】你的不行就是你女人的不幸
【他的故事】胡先生(化名)是一个29岁的男性,年少有过手淫的经历,目前已经结婚1年了,但是生活并没有想象中的那么美好,因为胡先生在房事方面总是3~5分钟左右就完事了,这让他感觉到非常挫败,有一天胡先生在家里午休,妻子和朋友在客厅打牌,妻子不知道是有意还是无意,和朋友聊起胡先生房事方面不行,这让胡先生是又怒又哀。为了能满足妻子,胡先生还曾在网上购买过许多延时药品来控制早泄,可好景不长胡先生便出现了性欲低下,阴茎疲软,并且坚持不了一两分钟的情况,这让他慌了神,每天都痛不欲生,面对和妻子的僵局,胡先生终于痛下决心去医院检查治疗。
胡先生奔波过许多的医院,却终究没有效果,直到有一天在网上咨询到了上海九龙男子医院的陈开亮医师,听完陈主任的话后,胡先生感觉自己还是有希望的。在2014年5月胡先生来到上海九龙男子医院见到了陈开亮主任,虽然诊室并无其他人,但他还是有点羞于启齿的感觉,在陈主任的安慰下,他才缓缓道出事情原委,随后陈主任就安排他检查治疗。我也想预约陈开亮主任,点击这里进行预约挂号》》》
【温馨提示】大部分男性在出现早泄的时候都会想办法去延长性爱时间控制早泄(如用延时药品或者早泄喷雾剂),并不是去医院进行检查治疗,对此上海九龙男子医院的医师提醒广大男性朋友,患上早泄找方法治疗的理念是正确的,但是如果用错误的方法来治疗,只会适得其反,所以及时到正规医院检查治疗才是重要的关键。我想了解更多,点击这里和医师一对一交流》》》





