射精疼痛是怎么回事?该怎么办?
上海九龙男子医院 电话咨询对于男性而言,射精本来是一种享受,然而有些男性朋友在射精前后会产生疼痛感,这给他们的性生活带来了极大地不便和痛苦。针对这个问题,上海九龙男子医院医师做出解释:射精疼痛是指在射精时发生在阴茎、尿道、阴囊内、会阴部或下腹部的疼痛。这种情况主要是由性生活过频、包皮包茎、生殖器炎症及其感染引起的病变等原因引起的。患者朋友们可以从自身的实际情况出发,看看你符合以下哪种症状?
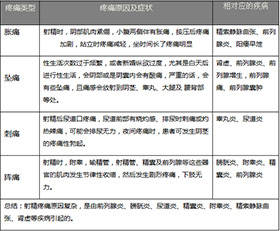
我属于以下哪种类型?寻找疼痛原因,消除心中疑虑。

除了上述的射精疼痛类型,你还有哪些疼痛情况?点击咨询,找医师帮你诊断。
射精疼痛并不是一件小事,而是关系到男性健康和生育的头等大事。上海九龙男子医院温馨提醒患者朋友不要陷入误区,射精疼痛由于病因和症状的不同,不能以吃药、物理疗法等一概而论,应根据自身的实际情况到医院找医师诊断并治疗。同时呼吁男性朋友细心留意自身的健康小细节,消除身边的大隐患,让生活无后顾之忧。以下案例是患者朋友们的亲身经历,让我们共同学习和了解一下“前辈“们留下的宝贵经验。
案例一:忽略小细节,差点造成大隐患(前列腺炎、精囊炎案例,点击查看)
温馨提示:射精疼痛的诱因复杂,建议患者及时到正规医院检查就诊并治疗,规避不良后果。
案例二:男性患友如相问,男性健康在九龙

【一位上班族的故事】张先生是一家公司的业务经理,每天忙于工作和应酬。近来,张先生感到精神有些萎靡不振,无论上班还是下班都感到疲乏无力,和妻子的性生活越来越少,近几次射精时,小腹左侧有些胀痛,排尿时尿道口偶尔会有刺痛感。而且白天排尿滴沥不尽,总有排尿不尽的感觉。如有疑问,点击在线咨询。
【及时就诊,及时治疗】6月8日,张先生通过上海九龙男子医院网络在线医师陈开亮主任的初步诊断病症是由泌尿系统感染引起的炎症,具体诊断需来院面诊。三天之后,张先生来院检查治疗,陈主任负责就诊,建议做尿常规检查进一步诊断,结果显示:尿白细胞增多,显示为阳性,尿PH值超大于7.5,超出正常范围。终诊断为尿道炎。
【及时治疗,早日康复】陈医生为张先生安排了抗菌治疗和CIS系统治疗,通过服用抗菌药物配合CIS系统治疗的方法,改善排尿症状,加强抗菌疗效,消除疼痛。什么是CIS系统治疗?大概要多少钱?如有疑问,点击在线咨询。
【复查结果】一个星期时候之后到医院复查,尿道炎基本已经。张先生终于摆脱尿道炎带来的痛苦,和妻子的性生活也恢复了正常。如有疑问,在线咨询医师。
上海九龙男子医院陈开亮主任温馨提醒:很多疾病都有一定的关联性,射精疼痛是由各种男性泌尿生殖系统的炎症和病变引起的一种症状,也是给身体发出的疾病预警信号,其危害不仅严重影响到男性的正常生活和工作,还会影响到男性生育,这将会给男性的身心带来极大的伤害。因此男性朋友在身体出现异样时,一定要及时到医院确定病情,配合医生进行治疗,切记不可盲目用药,耽误病情。


