医生,您看我这精液报告正常吗?
上海九龙男子医院 电话咨询“医生,你看我这精液报告,上面显示我的精子数量比参考 值少,我还计划今年要小孩呢……” 据统计, 25%男性即将要小孩之前例行检查精子精液情况。上海九龙男子医院 郑行超主任提醒:精子精液检查是分析男性生育能力及帮助医生判断 男性生殖系统疾病的重要依据,但仅凭1次精子精液检查报告异常, 并不能100%验证男性患有不育症。更多疑惑,点击对话不育科主任郑行超 >>>
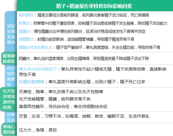
【疑问聚焦】 精子精液检查报告怎么看?
“这么多项,看不懂呐!”“看哪个重要? ”“a+b级是什么意思?”“都不在参考值范 围,是不是说明……”不少男同胞会有类似的疑 惑,一纸临床精子精液分析报告单,检测指标动辄40余项,到底哪些 指标重要?哪些指标判定男性“能不能生”?

【看这里】 判断检查报告单是否正常,主要看精液量,精子密 度,精子活动力,精子畸形率,精液PH值,精子成活率等指标。点击请在线医师 帮我看看报告单,分析分析>>>
看点一,精液报告: 侧重于看精液量,精液颜色,液化时间,酸碱度(PH),精子 存活率,精子活力,异性精子数,白细胞等。特别提醒:不同医院精液检查报告单显示 项目指标不一,看主要项目。

图说:以上均为精液检查报告单 ,检查项目不一,查看结果对照参考值(点击查看高清图片)
看点二,精子报告: 主要看精子存活率,精子活力,正常形态精子率,前向运动 精子,非前向运动精子,不动精子,精子浓度等。A级, A+B级是 什么意思?点击咨询在线医师>>>

图说:精子质量分析报告 单,分析结果对照参考值,即可判定是否正常(点击查看高清图片)
看点三,重要指标请检 查3次:精子精液检测所有指标具有灵活性,临床诊疗经验指 出需在不同时间点检查3次精子精液情况(注:3次报告单指标参数波 动值近似),才能进行准确判断,了解指标参数波动区间,进而确诊 是否存在异常。我只检查过1次,数据可靠吗,医生 >>>
【特别注意】综合3次检查报告单,结果对照参考值,若3次 检查结果均在参考值范围,表示一切正常。如3次报告单指标参数波 动值近似,并且主治医生结合病史,方可寻查病因,进而分型治疗。 没有病史,单纯分析化验单是对患者不负责任的治疗态度。
【原因探析】 报告单检测指标不在参考值范围,为什么?
如果男性自身内分泌功能紊乱,受泌尿生殖系统感染等情况影响 ,精液质量受影响,精子无法存活或受阻,直接导致检查报告单结果 不在参考值范围。上海九龙男子医院郑行超主任指出:报告单显示精 子精液结果异常影响因素较多,治疗前需明确具体病因,以防盲目。

【警醒】一纸 报告单,多样检查结果,糊里糊涂该信谁?
上海九龙男子医院不育科主任郑行超指出:检查报告单差异化可 受医院及检验人员影响,由于精液质量本身存在波动性,如果加上不 良医院检查失准,直接导致检测失误从而出现治疗错误。郑重提醒: 请前往正规专科医院检查精子精液情况是康复的关键。即刻预约,到九 龙不育科进行检查>>>
1.精液质量波动性:男性精液质量具有波动性 且波动较大,正常情况下,波动性表现在精子密度,运动,形态等多 方面。因此,多次精液检查才能正确反映精液质量。
2.不同医院检查结果可比性差:不同医院对待 同样的取样检查,若出现“无精子”和“密度正常 ”两种异常差异,则可断定其中一家医院检查出错。若仅仅小 范围内差异,则无影响。
3.部分医院检查报告可信度不高(不是完全不可信): 部分检验人员未经过正规培训,取样操作步骤及技巧不当 ,直接导致检测错误。由于不良医院存在一套“通用检测方案 ”,出具检查报告十分不可信。
男人 ,请前往正规专科医院检查,给自己一纸安心的报告单 >>>
【结语】精子精液检查结果受男性自身多种因 素影响,如睾丸因素,精索静脉曲张,输精管堵塞等,同时检测医院 不正规,也可影响检查结果。关于检查报告单显示结果,医生必须进 行综合分析,同时针对前后3次检查报告进行比较,方能得出较为准 确的临床诊断,因此,凭借1次精子精液检查异常不能对男性定 “死罪”。



